เจ้าของข้อมูลส่วนบุคคลที่มหาวิทยาลัยเทคโนโลยีสุรนารี ได้จัดเก็บข้อมูลของท่านไว้ โดยท่านสามารถขอใช้สิทธิเจ้าของข้อมูลส่วนบุคคล ต่อมหาวิทยาลัยฯ (ในฐานะผู้ควบคุมข้อมูลส่วนบุคคลของท่าน)
เจ้าของข้อมูลส่วนบุคคลมีสิทธิตามกฎหมายคุ้มครองข้อมูลส่วนบุคคล ดังนี้
- สิทธิการได้รับการแจ้งให้ทราบ (Right to be informed) มาตรา 23 (เจ้าของข้อมูลส่วนบุคคลมีสิทธิได้รับการแจ้งโดยไม่ต้องมีการร้องขอ)
- สิทธิการขอเข้าถึงข้อมูลส่วนบุคคล (Right of access) มาตรา 30
- สิทธิการขอให้โอนข้อมูลส่วนบุคคล (Right to data portability) มาตรา 31
- สิทธิการคัดค้านการประมวลผลข้อมูลส่วนบุคคล (Right to object) มาตรา 32
- สิทธิในการลบหรือทำลาย (Right to erasure / Right to be forgotten) มาตรา 33
- สิทธิขอให้ระงับการประมวลผลข้อมูลส่วนบุคคล (Right to restrict processing) มาตรา 34
- สิทธิในการขอให้แก้ไขข้อมูลส่วนบุคคลให้ถูกต้อง (Right of rectification) มาตรา 35 และ 36
- สิทธิขอเพิกถอนความยินยอมในการประมวลผลข้อมูลส่วนบุคคล (Right to withdraw consent) มาตรา 19*
* เฉพาะการประมวลผลข้อมูลส่วนบุคคล จากฐานความยินยอมเท่านั้น การถอนความยินยอมไม่ส่งผล กระทบต่อการประมวลผลที่ได้ให้ความยินยอมไปแล้ว
ช่องทางการขอใช้สิทธิ
ช่องทางที่ 1 สามารถขอใช้สิทธิเจ้าของข้อมูลส่วนบุคคลได้ที่ ระบบรับคำร้องขอใช้สิทธิเจ้าของข้อมูลส่วนบุคคล ที่ URL : https://gppc-new.pdpc.or.th/public-link/form/dsar/86d99d15-4c30-4046-8469-7f6f17637f9f
ช่องทางที่ 2 เจ้าของข้อมูลส่วนบุคคล สามารถขอใช้สิทธิเจ้าของข้อมูลส่วนบุคคลโดยใช้แบบฟอร์ม คำร้องขอใช้สิทธิของเจ้าของข้อมูลส่วนบุคคล
โดยการกรอกรายละเอียดในแบบคำร้องนี้ พร้อมแนบเอกสารสำเนาบัตรประจำตัวประชาชน และยื่นคำขอนี้แก่ มทส. ทางจดหมายอิเล็กทรอนิกส์ (e-mail : dpo@sut.ac.th)
ทั้งนี้มทส. จะดำเนินการตามคำร้องขอของท่านภายใน 30 วัน นับแต่วันที่ได้รับคำขอพร้อมเหตุผลและข้อมูลประกอบคำขอต่าง ๆ รวมถึงเอกสารหลักฐานประกอบจากท่านครบถ้วน
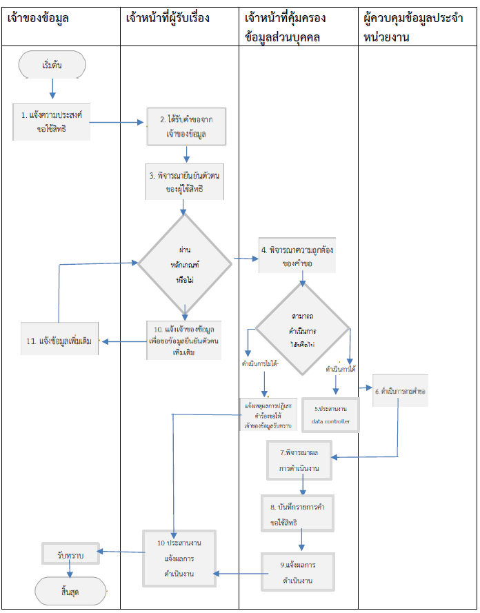
ทั้งนี้ มทส. มีแนวปฏิบัติต่อคําขอของเจ้าของข้อมูลส่วนบุคคล ดังนี้
- มทส. จะต้องดําเนินการตามคําขอของเจ้าของข้อมูลส่วนบุคคล เว้นแต่ว่ามทส. ไม่สามารถพิสูจน์ตัวตนของเจ้าข้อมูลส่วนบุคคลดังกล่าวได้
- มทส. จะต้องดําเนินการให้ตามคําขอของเจ้าของข้อมูลส่วนบุคคลโดยไม่ล่าช้าเกินสมควร และภายในระยะเวลาไม่เกิน 30 วันนับจากวันที่ได้รับคําขอดังกล่าว
- ระยะเวลาในการตอบกลับของมทส. สามารถเพิ่มระยะเวลาออกไปได้อีก 60 วัน สําหรับคําขอที่มีความซับซ้อน หรือคําขอที่มีจํานวนมาก โดยที่เจ้าของข้อมูลส่วนบุคคลจะต้องได้รับแจ้งถึงสาเหตุของความล่าช้าดังกล่าว ภายในระยะเวลา 30 วันนับจากวันที่ได้รับคําขอ
- หากได้รับคําขอในรูปแบบอิเล็กทรอนิกส์ การตอบกลับจะต้องตอบกลับผ่านทางอิเล็กทรอนิกส์เว้นเสียแต่ว่าเจ้าของ ข้อมูลส่วนบุคคลระบุความต้องการในการตอบกลับไว้เป็นอย่างอื่น
- หากมทส. ตัดสินใจว่าจะไม่ปฏิบัติตามตามคําขอของเจ้าของข้อมูลส่วนบุคคล มทส.จะต้องแจ้งให้เจ้าของข้อมูลส่วนบุคคล ทราบในทันที หรืออย่างช้าที่สุดภายในระยะเวลา 30 วัน นับจากวันที่ได้รับคําขอพร้อมทั้งอธิบายถึงเหตุผลในการปฏิเสธคําขอ และแจ้งให้เจ้าของข้อมูลส่วนบุคคลรับทราบถึงสิทธิของตนเองในการร้องเรียนไปยังหน่วยงานกํากับดูแล และ สิทธิในการเรียกร้องค่าสินไหมทดแทนทางศาลได้
- การปฏิบัติตามคําขอต่าง ๆ นั้นไม่มีค่าใช้จ่าย เว้นเสียแต่ว่าคําขอเหล่านั้น เป็นคําขอที่ “ไม่ได้ตั้งอยู่บนหลักความเป็นจริง หรือมากเกินไปอย่างชัดเจน” (หมวด 3 พระราชบัญญัติคุ้มครองข้อมูลส่วนบุคคล พ.ศ.2562) ในกรณีเช่นนั้น มทส. สามารถเรียกเก็บค่าใช้จ่ายได้ตามความเหมาะสม หรือปฏิเสธที่จะดําเนินการตามคําขอดังกล่าว
- หากมีข้อสงสัยในตัวตนของเจ้าของข้อมูลส่วนบุคคล มทส. สามารถขอข้อมูลส่วนบุคคลเพิ่มเติม เพื่อพิสูจน์ตัวตนของ เจ้าของข้อมูลส่วนบุคคลดังกล่าวได้
แนวปฏิบัติต่อคําขอของเจ้าของข้อมูลส่วนบุคคล
